服务理念:急客户所急,想客户所想
服务管理体系:倡导“专注、共赢、合作、激情”的企业精神,以技术开发为后盾,以最佳服务求发展。
为保障用户享受优质的服务,沃思制订了一系列的规范及流程,如“售前服务流程”“设备安装调试流程”“设备安装调试标准”“备品备件管理程序”“设备维修服务流程和规范”“服务人员培训机制”“用户回访机制”等相关制度。
依托公司强大的专业技术力量队伍和完善的售后服务管理体系,针对每位客户,我公司承诺如下:
1、严格按ISO9001:2015质量管理体系要求组织生产、运输、包装、仓储、安装调试等,确保提供满足客户要求的产品。
2、产品交付时委派专业技术人员现场组织产品的安装与调试,及时、准确、高效的完成现场安装调试与培训工作。培训的宗旨为:让使用单位了解产品的制作过程、安装方法、日常维护保 养方法等。
3、在产品验收合格之日起,沃思将提供以下增值服务项目:
(1)定期联络,对产品实行长期跟踪服务。
(2)为用户免费提供技术指导、技术咨询和软件升级服务。
(3)为用户提供质保期外长期厂价销售备品备件。
服务流程:售前服务:客户需求—需求评估—需求响应
售后服务:安装调试 --- 人员培训 --- 维护与保养 --- 服务跟踪
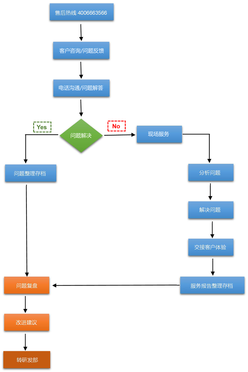
售后服务流程图
